365英国上市公司(中国·VIP集团)官方网站-Official website


../../images/tlogo.png
    当前位置: 首页 >> 师资队伍 >> 中方师资 >> 正文

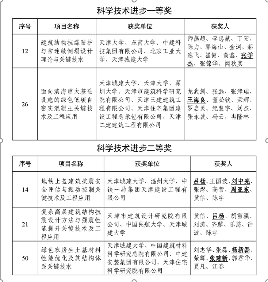
    英国上市公司365教师2021年度天津市科学技术奖励中获佳绩

    2022年03月07日 16:05  点击:[]

      

     近日,天津市人民政府办公厅发布了《天津市人民政府关于颁布2021年度天津市科学技术奖的决定》。我院共有5项科技成果获奖,其中我院教师牵头获科技进步二等奖1项,参与获科技进步一等奖2项、二等奖2项。获奖名单如下:



    上一条:中方师资列表

    关闭